The goal of the Same Day Reorder Rate project was to identify and test ways to increase diner reorder rate after a restaurnat driven cancelation has occurred.

When a restaurant cancels an order, customers are often left in the dark about the reason why, and may not immediately realize their order has been canceled. As a result, they must start the ordering process over from scratch, which can be frustrating—especially if they’ve already been waiting for an extended period of time. This lack of clarity and inconvenience negatively impacts customer satisfaction and ultimately affects our reorder rate, which in turn harms our customer lifetime value (CLV).
Our existing experience lacks transparent messaging and proactive next steps.

We know that customers are much more likely to reorder for restaurant initiated cancelation reasons, and over 85% of same day reorders happen within 30 minutes of the order being canceled. We can harness this through:
Our goal is to increase same day reorder rate when a merchant cancels an order by being transparent, empathetic and proactive so a customer may easily place a new order.
We aim to appropriately acknowledge the customer's frustration, and provide a clear path forward.
As Staff Designer, I took the lead on the discovery work and guided the team through ambiguity using the Outcome Based Design Framework. I facilitated two cross-functional workshops where we formulated hypotheses, ideated on possible solutions, and refined/prioritized the top ideas by discussing feasibility, impact, and constraints. Following the workshops, I created high-level user flows and wireframes for testable concepts. I crafted a test plan and led moderated user tests, synthesized findings, and refined high-fidelity mockups.
Our solution was a concept that leaned into our core principles: transparency, empathy, and clear next steps. With user experience led thinking, we designed this solution to acknowledge the frustrating experience for our customers and respond with a solution to help them order a replacement meal.
With better overall communication and directional next steps, our solution eliminates core user pain points, making for an experience that better supports our customers' needs.



After the Knowns/Unkowns workshop, there were a few common themes that arrose. We turned those into thought starters for the Ideation workshop. During that session, we rapidly generated ideas for each theme and voted on the top ideas. We then dove deeper by coming up with constraints and considerations for each leading concept, and prioritized them on an impact/effort matrix.


Based on the outcome of our Ideation workshop, I began to create high-level user flows and low fidelity mock-ups to illustrate the ideas we felt would be most impactful, focusing on transparent messaging, proactive concessions, and clear next steps.


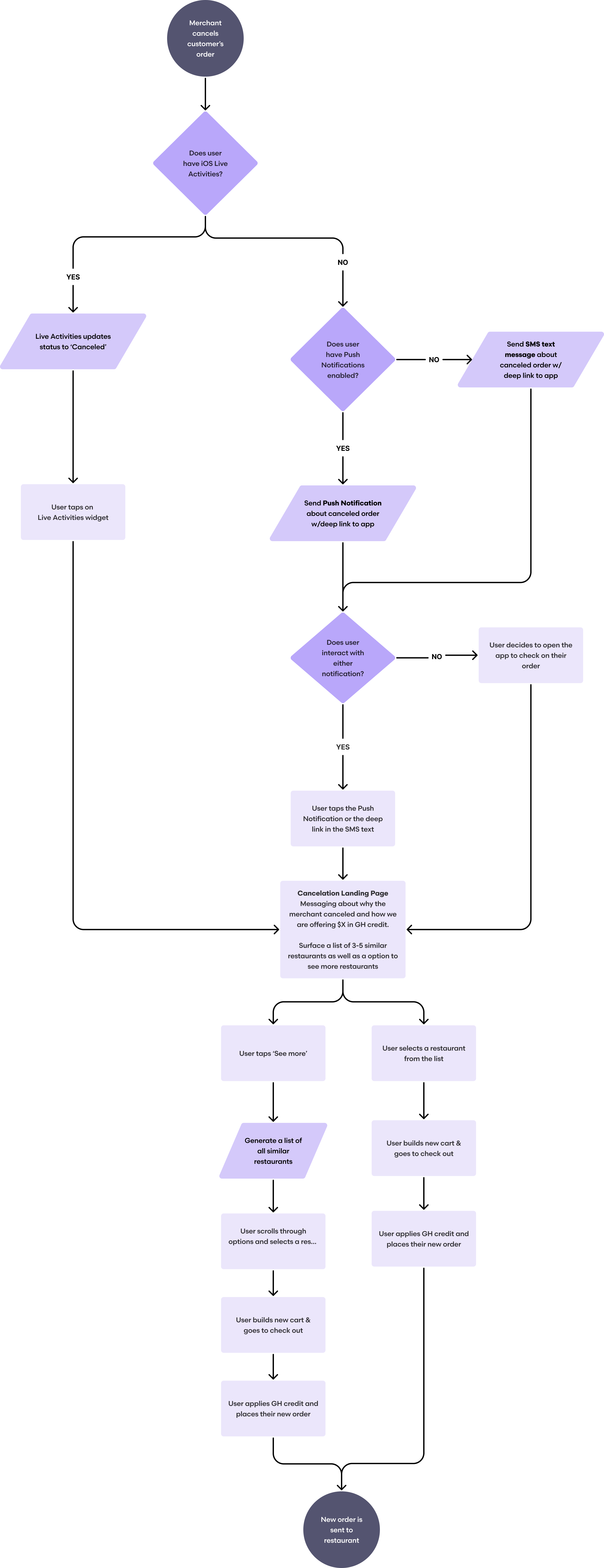
Concept A
In this scenario, the customer receives an SMS text message explaining the reason for the order cancelation, reassurance that their refund has been processed, and a $5 concession.
Additionally, a link is provided that encourages the customer to check out some recommendations based on their canceled order.
From there, they can browse by similar restaurants, fastest delivery times, and previous favorites.


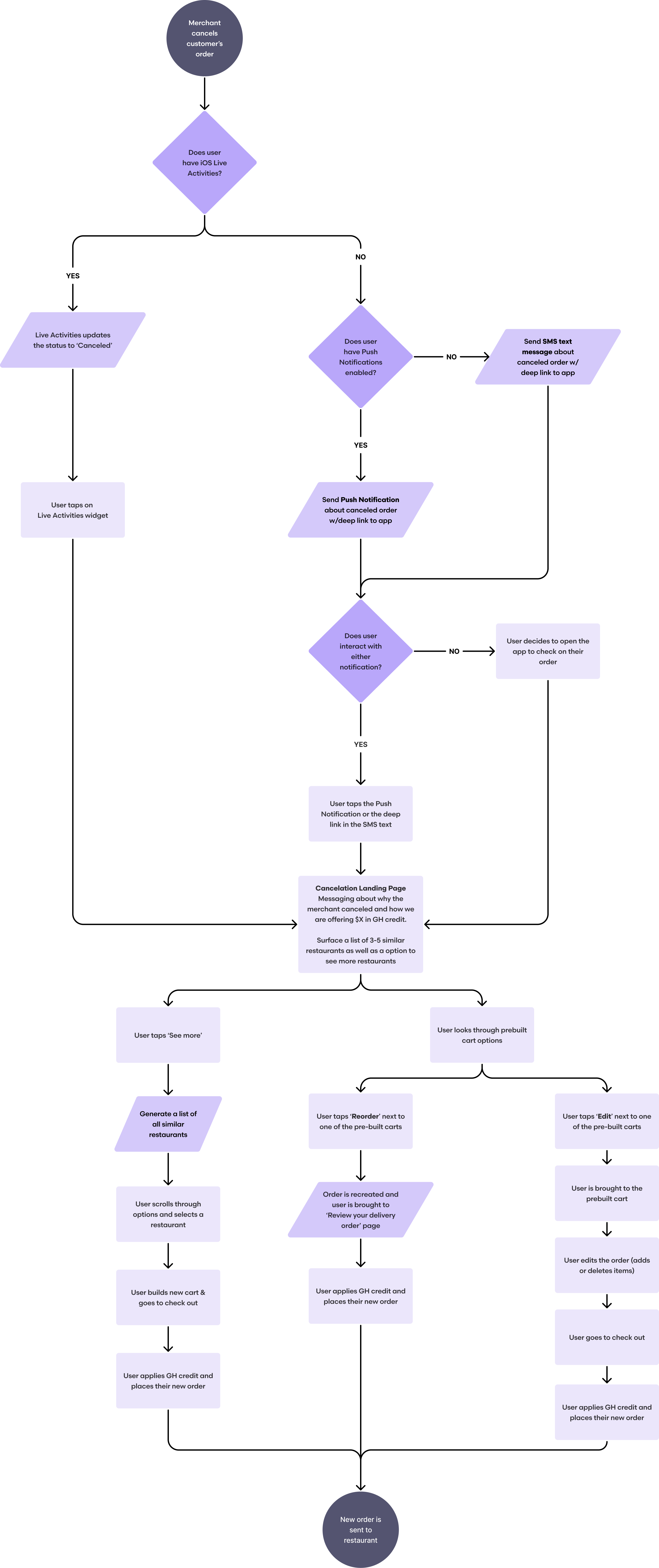
Concept B
In this scenario, the customer receives a similar SMS text message, except the link will bring them to pre-built carts based on their previously canceled order.
The customer will be able to add or remove items by editing their cart or tap express reorder to seamlessly place a new order. They will also have the same option to browse more restaurants if they'd like to explore further.
I crafted a test plan based on the two concepts, and conducted moderated interviews to gather qualitative data. I then synthesized the output of the interview sessions to provide design's recommendations which included a proposed MVP and North Star solution, as well as actionable next steps.

Determine which concept best supports users in understanding and navigating restaurant-driven order cancelations, with a focus on clarity of information, user expectations, and ease of reordering.
Inform a design direction that reduces churn and increases the liklihood of reorder after a cancelation, helping to retain customers and build trust during a high-friction moment.

After gathering qualitative data through moderated user tests with 6 participants, we synthesized their responses to glean the following high-level takeaways:
1.
All participants found the SMS message to be exactly what they would have expected. They appreciated the transparency of the cancelation reason, the reassurance around a prompt refund, the delight of the $5 concession, and actionable next steps to reorder.
2.
All participants found the different category recommendations to order from in Concept A to be helpful and intuitive, but could benefit from clearer category labels and definitions.
3.
Most participants valued Concept B because of the personalized nature of the pre-built orders and felt like the solution was tailored to their needs and was time saving.
4.
Most participants preferred Concept B, but expressed interest in combining elements of both concepts: prebuilt orders (Concept B) with category browsing options (Concept A).

We recommend moving forward with Concept A (MVP) as there's a lower LOE given our current technical constraints with surfacing restaurant and menu-level data as displayed in the North Star concept.
The MVP concept, while not our preferred solution, is still able to address some of the top customer pain points through transparent messaging, proactive concessions, and providing a clear path forward.
Selected Works
Grubhub | Same Day Reorder RateDesign Discovery & Strategy
Grubhub | PIN at DropoffMulti-Sided Design
Grubhub | Offer Screen RedesignScalable Design
TrueCar+ | Digital RetailingUX/UI Design
TrueCar | Model OverviewUX/UI Design
TrueCar | Price GraphData Visualization
TrueCar x Pentagram | RebrandDesign Systems